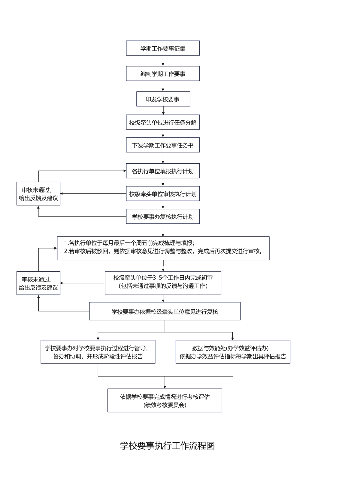
学校要事执行与落实流程图

资讯来源:学校要事执行办公室发布时间:2025-03-28点击量:38


德文教育旗下 - 厦门工学院版权所有

Copyright © 2019 www.xit.edu.cn 闽ICP备12018893号-2闽公网安备 35021102000439号